#include <marPoint.h>
Public Member Functions | |
| marPoint (double x, double y) | |
| ~marPoint () | |
| double | getX () |
| double | getY () |
| void | setPoint (double x, double y) |
| void | setGradient (double g) |
| double | getGradient () |
| int | getDirection () |
| bool | getInside () |
| void | setDirection (int direction) |
| void | setInside (bool ins) |
| void | setIntensity (double intensity) |
| double | getIntensity () |
| void | setType (int type) |
| int | getType () |
Private Attributes | |
| double | x |
| double | y |
| double | gradient |
| int | dir |
| bool | inside |
| double | intensity |
| int | type |
Definition at line 23 of file marPoint.h.
| marPoint::marPoint | ( | double | x, | |
| double | y | |||
| ) |
| marPoint::~marPoint | ( | ) |
| double marPoint::getX | ( | ) |
Definition at line 32 of file marPoint.cpp.
References x.
Referenced by marAxisCT::addPointToContour(), marIsocontour::getPoint(), and wxQuantificationWidgetCT::RefreshAxis().
00033 { 00034 return x; 00035 }

| double marPoint::getY | ( | ) |
Definition at line 38 of file marPoint.cpp.
References y.
Referenced by marAxisCT::addPointToContour(), marIsocontour::getPoint(), and wxQuantificationWidgetCT::RefreshAxis().
00039 { 00040 return y; 00041 }

| void marPoint::setPoint | ( | double | x, | |
| double | y | |||
| ) |
Definition at line 44 of file marPoint.cpp.
Referenced by marIsocontour::setPoint().

| void marPoint::setGradient | ( | double | g | ) |
Definition at line 55 of file marPoint.cpp.
References gradient.
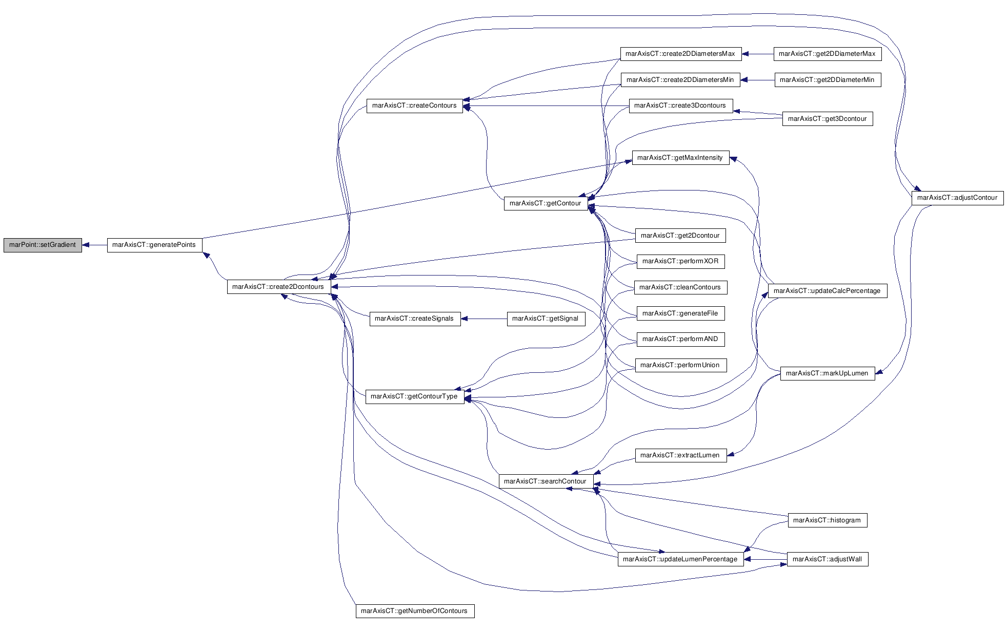
Referenced by marAxisCT::generatePoints().
00055 { 00056 gradient = g; 00057 }

| double marPoint::getGradient | ( | ) |
Definition at line 50 of file marPoint.cpp.
References gradient.
00050 { 00051 return gradient; 00052 }
| int marPoint::getDirection | ( | ) |
Definition at line 60 of file marPoint.cpp.
References dir.
Referenced by marAxisCT::addPointToContour(), and marIsocontour::getDir().
00060 { 00061 return dir; 00062 }

| bool marPoint::getInside | ( | ) |
Definition at line 65 of file marPoint.cpp.
References inside.
Referenced by marIsocontour::getInside().
00065 { 00066 return inside; 00067 }

| void marPoint::setDirection | ( | int | direction | ) |
Definition at line 70 of file marPoint.cpp.
References dir.
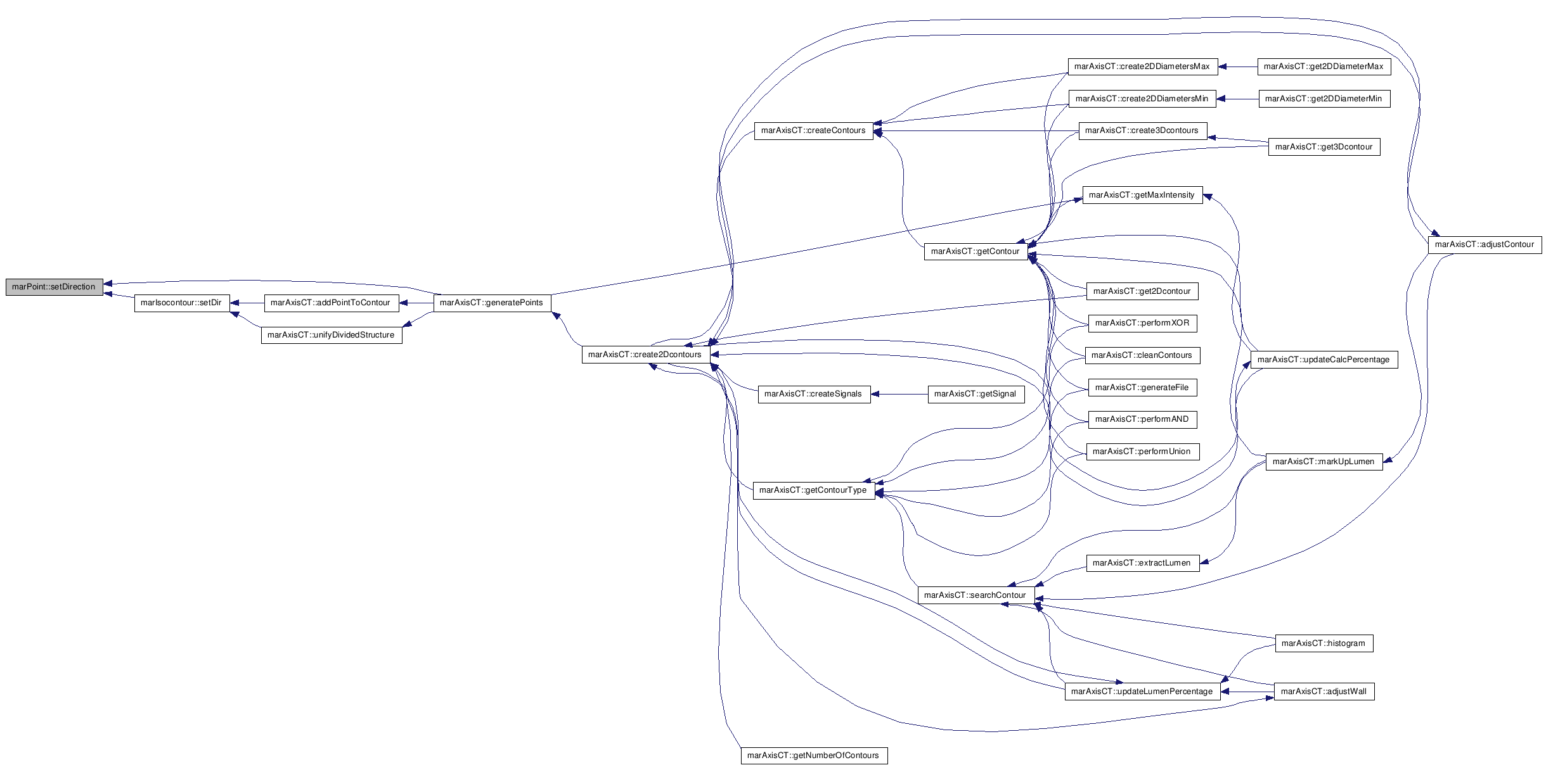
Referenced by marAxisCT::generatePoints(), and marIsocontour::setDir().
00070 { 00071 dir = direction; 00072 }

| void marPoint::setInside | ( | bool | ins | ) |
Definition at line 75 of file marPoint.cpp.
References inside.
Referenced by marIsocontour::setInside().
00075 { 00076 inside = ins; 00077 }

| void marPoint::setIntensity | ( | double | intensity | ) |
Definition at line 80 of file marPoint.cpp.
Referenced by marAxisCT::generatePoints(), and marAxisCT::markUpLumen().

| double marPoint::getIntensity | ( | ) |
Definition at line 86 of file marPoint.cpp.
References intensity.
Referenced by marAxisCT::markUpLumen().
00087 { 00088 return intensity; 00089 }

| void marPoint::setType | ( | int | type | ) |
| int marPoint::getType | ( | ) |
Definition at line 98 of file marPoint.cpp.
References type.
Referenced by wxQuantificationWidgetCT::RefreshAxis().
00099 { 00100 return type; 00101 }

double marPoint::x [private] |
double marPoint::y [private] |
double marPoint::gradient [private] |
int marPoint::dir [private] |
bool marPoint::inside [private] |
double marPoint::intensity [private] |
int marPoint::type [private] |
1.5.3