#include <wxMaracas3DBrowser.h>

Public Member Functions | |
| wxMaracas3DBrowser (wxWindow *parent, marInterface *mar, wxWindowID id=-1, int id_toolbar_plans=-1) | |
| void | LoadData () |
| void | RegenerateAll (bool all=true) |
| int | GetIsovalue () |
| int | GetOpacity () |
Private Attributes | |
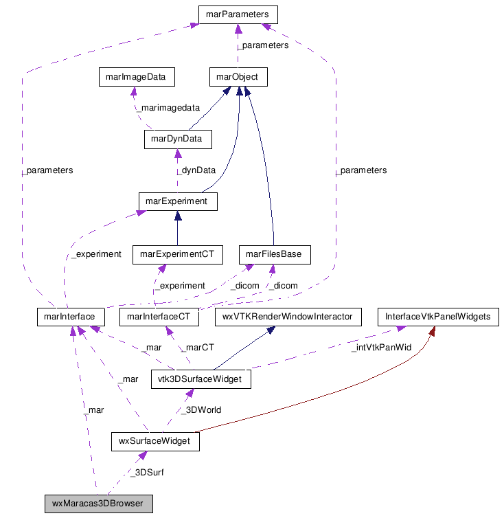
| wxSurfaceWidget * | _3DSurf |
| marInterface * | _mar |
Definition at line 30 of file wxMaracas3DBrowser.h.
| wxMaracas3DBrowser::wxMaracas3DBrowser | ( | wxWindow * | parent, | |
| marInterface * | mar, | |||
| wxWindowID | id = -1, |
|||
| int | id_toolbar_plans = -1 | |||
| ) |
Definition at line 22 of file wxMaracas3DBrowser.cxx.
References _3DSurf, _mar, and wxSurfaceWidget::SetId_toolbar_plans().
00023 : wxPanel( parent, id, wxDefaultPosition, wxDefaultSize, wxTAB_TRAVERSAL ) 00024 { 00025 _mar = mar; 00026 00027 _3DSurf = new wxSurfaceWidget( this, -1 ); 00028 _3DSurf->SetId_toolbar_plans(id_toolbar_plans); 00029 00030 wxBoxSizer* szTop = new wxBoxSizer( wxVERTICAL ); 00031 szTop->Add( _3DSurf, 1, wxEXPAND | wxALL, 0 ); 00032 00033 this->SetAutoLayout( true ); 00034 this->SetSizer( szTop ); 00035 00036 // szTop->Fit( this ); 00037 szTop->SetSizeHints( this ); 00038 00039 }

| void wxMaracas3DBrowser::LoadData | ( | ) |
Definition at line 41 of file wxMaracas3DBrowser.cxx.
References _3DSurf, _mar, and wxSurfaceWidget::ShowMARACASData().
Referenced by wxMaracasFrame::OnStartExperiment().
00041 { 00042 _3DSurf->ShowMARACASData( _mar ); 00043 }


| void wxMaracas3DBrowser::RegenerateAll | ( | bool | all = true |
) |
Definition at line 61 of file wxMaracas3DBrowser.cxx.
References _3DSurf, marInterface::_experiment, _mar, wxSurfaceWidget::AddAxisActors(), wxSurfaceWidget::Clean3D(), marExperiment::RecalculateAxis(), wxSurfaceWidget::RefreshAxis(), and marExperiment::RegenerateAxis().
Referenced by wxMaracasFrame::OnRegenerateAll(), and wxMaracasFrame::OnRegenerateSplineAxe().
00061 { 00062 if (_3DSurf!=NULL){ 00063 _3DSurf->Clean3D(); 00064 if (all==true){ 00065 _mar->_experiment->RegenerateAxis(); 00066 } else { 00067 _mar->_experiment->RecalculateAxis(); 00068 } 00069 _3DSurf->AddAxisActors(); 00070 _3DSurf->RefreshAxis(); 00071 } 00072 }


| int wxMaracas3DBrowser::GetIsovalue | ( | ) |
Definition at line 45 of file wxMaracas3DBrowser.cxx.
References _3DSurf, and wxSurfaceWidget::GetIsovalue().
Referenced by wxMaracasFrame::OnQuant().
00045 { 00046 int result=0; 00047 if (_3DSurf!=NULL){ 00048 result=_3DSurf->GetIsovalue(); 00049 } 00050 return result; 00051 }


| int wxMaracas3DBrowser::GetOpacity | ( | ) |
Definition at line 53 of file wxMaracas3DBrowser.cxx.
References _3DSurf, and wxSurfaceWidget::GetOpacity().
Referenced by wxMaracasFrame::OnQuant().
00053 { 00054 int result=0; 00055 if (_3DSurf!=NULL){ 00056 result=_3DSurf->GetOpacity(); 00057 } 00058 return result; 00059 }


wxSurfaceWidget* wxMaracas3DBrowser::_3DSurf [private] |
Definition at line 43 of file wxMaracas3DBrowser.h.
Referenced by GetIsovalue(), GetOpacity(), LoadData(), RegenerateAll(), and wxMaracas3DBrowser().
marInterface* wxMaracas3DBrowser::_mar [private] |
Definition at line 44 of file wxMaracas3DBrowser.h.
Referenced by LoadData(), RegenerateAll(), and wxMaracas3DBrowser().
1.5.3