Node of an attributed Tree structure. More...
#include <creaImageIOTreeNode.h>


Public Types | |
| typedef std::map< std::string, std::string > | AttributeMapType |
| typedef std::vector< Node * > | ChildrenListType |
| The type of children container. | |
Public Member Functions | |
| Node (Node *parent) | |
| Ctor with parent. | |
| Node (Node *parent, const AttributeMapType &) | |
| Ctor with parent and attributes map. | |
| virtual | ~Node () |
| Virtual destructor. | |
| void | InitializeAttributeMap () |
| Initializes the attribute map i.e. creates the entries. | |
| const LevelDescriptor & | GetLevelDescriptor () const |
| Returns the level descriptor of the node. | |
| virtual Tree * | GetTree () |
| Returns the tree to which the node belongs. | |
| virtual const Tree * | GetTree () const |
| Returns the tree to which the node belongs. | |
| virtual int | GetLevel () const |
| Returns the level of the node in the tree. | |
| Node * | GetParent () const |
| Returns the parent of the node. | |
| unsigned int | GetNumberOfChildren () const |
| bool | GetChildrenLoaded () const |
| Returns true iff the node's children are loaded. | |
| void | SetChildrenLoaded (bool l) |
| Sets the node's children. | |
| ChildrenListType & | GetChildrenList () |
| Returns the list of children. | |
| const ChildrenListType & | GetChildrenList () const |
| Returns the list of children (const). | |
| int | RemoveChildrenFromList (Node *) |
| Remove the given children from the children list. | |
| AttributeMapType & | GetAttributeMap () |
| Get the Attributes Map. | |
| const AttributeMapType & | GetAttributeMap () const |
| Get the Attributes Map. | |
| const std::string & | GetAttribute (const std::string &k) const |
| Get the Attribute for a specific key. | |
| const std::string & | GetCleanAttribute (const std::string &k) const |
| Get the Attribute for a specific key without OS dependance (not implemented). | |
| void | SetAttribute (const std::string &k, const std::string &v) |
| Set an Attribute for a specific key. | |
| void | UnsafeSetAttribute (const std::string &k, const std::string &v) |
| Set an Attribute for a specific key(unsafe mode). | |
| const AttributeDescriptor & | GetAttributeDescriptor (const std::string &k) const |
| Get Descriptor for an Attribute. | |
| bool | Matches (const AttributeMapType &) const |
| Returns true if the KEY attributes of the node match those of the map provided. | |
| template<class T > | |
| T | GetData () const |
| Returns the node data casted into the type T. | |
| void | SetData (boost::shared_ptr< NodeData > d) |
| Sets the node data. Deletes existing data if any. | |
| void | SortChildren (const LexicographicalComparator &) |
| Sorts the children of the node. | |
| virtual void | Print () const |
| Print the node. | |
| std::string | GetLabel () const |
| Get the Label of the node. | |
Private Attributes | |
| Node * | mParent |
| The parent of the node. | |
| ChildrenListType | mChildren |
| The list of children. | |
| AttributeMapType | mAttributeMap |
| The map of attributes. | |
| boost::shared_ptr< NodeData > | mData |
| User data. | |
| bool | mChildrenLoaded |
| Are the children loaded ? | |
Node of an attributed Tree structure.
Definition at line 36 of file creaImageIOTreeNode.h.
| typedef std::map<std::string,std::string> creaImageIO::tree::Node::AttributeMapType |
Definition at line 39 of file creaImageIOTreeNode.h.
| typedef std::vector<Node*> creaImageIO::tree::Node::ChildrenListType |
The type of children container.
Definition at line 80 of file creaImageIOTreeNode.h.
| creaImageIO::tree::Node::Node | ( | Node * | parent | ) |
Ctor with parent.
Definition at line 14 of file creaImageIOTreeNode.cpp.
References GetChildrenList(), GetLevel(), GimmickDebugMessage, InitializeAttributeMap(), and mData.
: mParent(parent),//mData(0), mChildrenLoaded(false) { mData.reset(); if (parent) { GimmickDebugMessage(6,"Default Node constructor (level "<<GetLevel()<<")" << std::endl); // Insert into parent's children list InitializeAttributeMap(); parent->GetChildrenList().push_back(this); } else { GimmickDebugMessage(6,"Default Node constructor without parent" << std::endl); } }

| creaImageIO::tree::Node::Node | ( | Node * | parent, | |
| const AttributeMapType & | attr | |||
| ) |
Ctor with parent and attributes map.
Definition at line 37 of file creaImageIOTreeNode.cpp.
References creaImageIO::tree::Tree::GetAttributeDescriptorList(), GetChildrenList(), GetLevel(), GetTree(), GimmickDebugMessage, mData, and UnsafeSetAttribute().
: mParent(parent),//mData(0), mChildrenLoaded(false) { mData.reset(); GimmickDebugMessage(6,"Node constructor (level "<<GetLevel()<<")" << std::endl); if (parent) { // Insert into parent's children list parent->GetChildrenList().push_back(this); // Initialize attributes LevelDescriptor::AttributeDescriptorListType::const_iterator a; for (a = GetTree()->GetAttributeDescriptorList(GetLevel()).begin(); a!= GetTree()->GetAttributeDescriptorList(GetLevel()).end(); ++a) { std::string v; AttributeMapType::const_iterator i = attr.find(a->GetKey()); if ( i != attr.end() ) { v = i->second; } GimmickDebugMessage(6,"Setting attribute '"<<a->GetName()<<"' = '" <<v<<"'"<<std::endl); UnsafeSetAttribute( a->GetKey(), v ); } } }

| creaImageIO::tree::Node::~Node | ( | ) | [virtual] |
Virtual destructor.
Definition at line 72 of file creaImageIOTreeNode.cpp.
References GetChildrenList(), GimmickDebugMessage, and mData.
{
GimmickDebugMessage(6,"Node destructor"
<< std::endl);
ChildrenListType::iterator i;
for (i=GetChildrenList().begin(); i!=GetChildrenList().end(); i++)
{
delete *i;
}
mData.reset();
}

| const std::string & creaImageIO::tree::Node::GetAttribute | ( | const std::string & | k | ) | const |
Get the Attribute for a specific key.
Definition at line 145 of file creaImageIOTreeNode.cpp.
References mAttributeMap.
Referenced by creaImageIO::SQLiteTreeHandler::DBGraftToParent(), creaImageIO::SQLiteTreeHandler::DBLoadChildren(), creaImageIO::SQLiteTreeHandler::DBRecursiveRemoveNode(), creaImageIO::SQLiteTreeHandler::DBSetAttribute(), creaImageIO::TreeHandlerImageAdder::FindNode(), creaImageIO::TreeHandlerImageAdder::FindNodePartial(), creaImageIO::SQLiteTreeHandler::GetNumberOfChildren(), creaImageIO::WxEditFieldsPanel::OnComboChange(), creaImageIO::WxTreeView::OnDumpTags(), creaImageIO::TreeHandlerImageAdder::remove(), creaImageIO::TimestampDatabaseHandler::RemoveNode(), creaImageIO::GimmickView::RequestReading(), and creaImageIO::WxEditFieldsPanel::WxEditFieldsPanel().
{
// std::cout << "this = "<<(void*)this<<std::endl;
// std::cout << "mFieldValueMap="<<(void*)(&mFieldValueMap)<<std::endl;
AttributeMapType::const_iterator i = mAttributeMap.find(k);
if (i == mAttributeMap.end())
{
static std::string def("");
return def;
// CREAIMAGEIO_ERROR("DicomNode::GetFieldValue : no field with key '"<<k<<"'");
}
return i->second;
}

| const AttributeDescriptor & creaImageIO::tree::Node::GetAttributeDescriptor | ( | const std::string & | k | ) | const |
Get Descriptor for an Attribute.
Returns the attribute descriptor of the passed parameter.
Definition at line 112 of file creaImageIOTreeNode.cpp.
References creaImageIO::tree::Tree::GetAttributeDescriptorList(), GetLevel(), and GetTree().
Referenced by creaImageIO::WxTreeView::SortLevel().
{
LevelDescriptor::AttributeDescriptorListType::const_iterator a;
for (a = GetTree()->GetAttributeDescriptorList(GetLevel()).begin();
a!= GetTree()->GetAttributeDescriptorList(GetLevel()).end();
++a)
{
if(a->GetKey()==k)
{
return *a;
}
}
return *a;
}


| AttributeMapType& creaImageIO::tree::Node::GetAttributeMap | ( | ) | [inline] |
Get the Attributes Map.
Definition at line 91 of file creaImageIOTreeNode.h.
References mAttributeMap.
Referenced by creaImageIO::SQLiteTreeHandler::SQLAppendAttributesValues().
{ return mAttributeMap; }

| const AttributeMapType& creaImageIO::tree::Node::GetAttributeMap | ( | ) | const [inline] |
Get the Attributes Map.
Definition at line 94 of file creaImageIOTreeNode.h.
References mAttributeMap.
{ return mAttributeMap; }
| const ChildrenListType& creaImageIO::tree::Node::GetChildrenList | ( | ) | const [inline] |
Returns the list of children (const).
Definition at line 84 of file creaImageIOTreeNode.h.
References mChildren.
{ return mChildren; }
| ChildrenListType& creaImageIO::tree::Node::GetChildrenList | ( | ) | [inline] |
Returns the list of children.
Definition at line 82 of file creaImageIOTreeNode.h.
References mChildren.
Referenced by creaImageIO::SQLiteTreeHandler::DBGetParent(), creaImageIO::SQLiteTreeHandler::DBLoadChildren(), creaImageIO::SQLiteTreeHandler::DBRecursiveRemoveNode(), creaImageIO::TreeHandlerImageAdder::DeleteDriveFromMainDB(), creaImageIO::TreeHandlerImageAdder::FindNode(), creaImageIO::TreeHandlerImageAdder::FindNodePartial(), Node(), Print(), creaImageIO::tree::Tree::Print(), RemoveChildrenFromList(), creaImageIO::TreeHandlerImageAdder::RemoveFile(), creaImageIO::TimestampDatabaseHandler::RemoveNode(), creaImageIO::TreeHandlerImageAdder::Synchronize(), and ~Node().
{ return mChildren; }

| bool creaImageIO::tree::Node::GetChildrenLoaded | ( | ) | const [inline] |
Returns true iff the node's children are loaded.
Definition at line 74 of file creaImageIOTreeNode.h.
References mChildrenLoaded.
Referenced by creaImageIO::SQLiteTreeHandler::DBLoadChildren().
{ return mChildrenLoaded; }

| const std::string& creaImageIO::tree::Node::GetCleanAttribute | ( | const std::string & | k | ) | const |
Get the Attribute for a specific key without OS dependance (not implemented).
| T creaImageIO::tree::Node::GetData | ( | ) | const [inline] |
Returns the node data casted into the type T.
Definition at line 117 of file creaImageIOTreeNode.h.
References mData.
| std::string creaImageIO::tree::Node::GetLabel | ( | ) | const |
Get the Label of the node.
Definition at line 212 of file creaImageIOTreeNode.cpp.
References creaImageIO::tree::LevelDescriptor::GetLabelList(), GetLevelDescriptor(), GimmickDebugMessage, GimmickError, and mAttributeMap.
Referenced by creaImageIO::SQLiteTreeHandler::DBInsert(), creaImageIO::SQLiteTreeHandler::DBLoadChildren(), creaImageIO::SQLiteTreeHandler::DBSetAttribute(), creaImageIO::WxGimmickView::DumpTags(), Matches(), Print(), and creaImageIO::tree::Tree::Print().
{
std::string l;
const std::vector<std::string>& label
= GetLevelDescriptor().GetLabelList();
std::vector<std::string>::const_iterator i;
for (i = label.begin(); i != label.end(); )
{
GimmickDebugMessage(9,"LABEL '"<<*i<<"'"<<std::endl);
AttributeMapType::const_iterator j = mAttributeMap.find(*i);
if (j != mAttributeMap.end())
{
l += j->second;
++i;
if (i != label.end()) l += "|";
}
else
{
GimmickError("Node::GetLabel() : LABEL attribute '"
<<*i
<<"' is not in node attribute map (should be!)" );
}
}
if (l.size()==0) l="?";
return l;
}


| virtual int creaImageIO::tree::Node::GetLevel | ( | ) | const [inline, virtual] |
Returns the level of the node in the tree.
Reimplemented in creaImageIO::tree::Tree.
Definition at line 61 of file creaImageIOTreeNode.h.
References GetLevel(), and mParent.
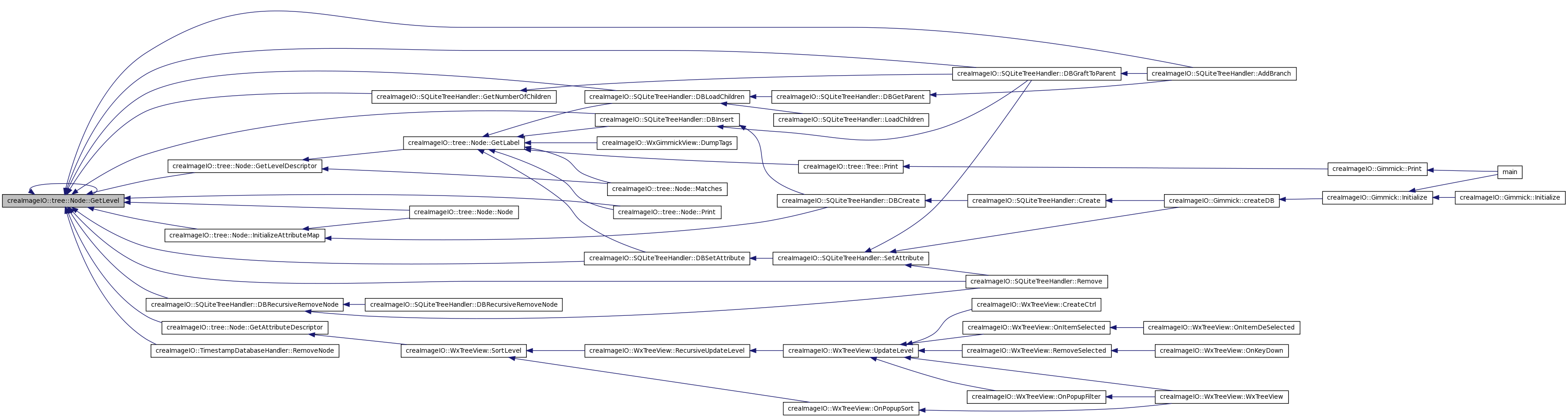
Referenced by creaImageIO::SQLiteTreeHandler::AddBranch(), creaImageIO::SQLiteTreeHandler::DBGraftToParent(), creaImageIO::SQLiteTreeHandler::DBInsert(), creaImageIO::SQLiteTreeHandler::DBLoadChildren(), creaImageIO::SQLiteTreeHandler::DBRecursiveRemoveNode(), creaImageIO::SQLiteTreeHandler::DBSetAttribute(), GetAttributeDescriptor(), GetLevel(), GetLevelDescriptor(), creaImageIO::SQLiteTreeHandler::GetNumberOfChildren(), InitializeAttributeMap(), Node(), Print(), creaImageIO::SQLiteTreeHandler::Remove(), and creaImageIO::TimestampDatabaseHandler::RemoveNode().
{ return mParent->GetLevel()+1; }


| const LevelDescriptor & creaImageIO::tree::Node::GetLevelDescriptor | ( | ) | const |
Returns the level descriptor of the node.
Definition at line 103 of file creaImageIOTreeNode.cpp.
References GetLevel(), creaImageIO::tree::Tree::GetLevelDescriptor(), and GetTree().
Referenced by GetLabel(), and Matches().


| unsigned int creaImageIO::tree::Node::GetNumberOfChildren | ( | ) | const [inline] |
Returns the number of children of the node. Warning : if the children are not loaded then might return 0 even if the node has children ! see TreeHandler::GetNumberOfChildren
Definition at line 71 of file creaImageIOTreeNode.h.
References mChildren.
Referenced by creaImageIO::SQLiteTreeHandler::DBRecursiveRemoveNode(), creaImageIO::TreeHandlerImageAdder::RemoveFile(), and creaImageIO::TimestampDatabaseHandler::RemoveNode().
{ return mChildren.size(); }

| Node* creaImageIO::tree::Node::GetParent | ( | ) | const [inline] |
Returns the parent of the node.
Definition at line 65 of file creaImageIOTreeNode.h.
References mParent.
Referenced by creaImageIO::SQLiteTreeHandler::Remove().
{ return mParent; }

| virtual const Tree* creaImageIO::tree::Node::GetTree | ( | ) | const [inline, virtual] |
Returns the tree to which the node belongs.
Reimplemented in creaImageIO::tree::Tree.
Definition at line 59 of file creaImageIOTreeNode.h.
References GetTree(), and mParent.
{ return mParent->GetTree(); }

| virtual Tree* creaImageIO::tree::Node::GetTree | ( | ) | [inline, virtual] |
Returns the tree to which the node belongs.
Reimplemented in creaImageIO::tree::Tree.
Definition at line 57 of file creaImageIOTreeNode.h.
References GetTree(), and mParent.
Referenced by creaImageIO::SQLiteTreeHandler::DBLoadChildren(), GetAttributeDescriptor(), GetLevelDescriptor(), GetTree(), InitializeAttributeMap(), and Node().
{ return mParent->GetTree(); }


| void creaImageIO::tree::Node::InitializeAttributeMap | ( | ) |
Initializes the attribute map i.e. creates the entries.
Definition at line 88 of file creaImageIOTreeNode.cpp.
References creaImageIO::tree::Tree::GetAttributeDescriptorList(), GetLevel(), GetTree(), and UnsafeSetAttribute().
Referenced by creaImageIO::SQLiteTreeHandler::DBCreate(), and Node().
{
// Initialize attributes
LevelDescriptor::AttributeDescriptorListType::const_iterator a;
for (a = GetTree()->GetAttributeDescriptorList(GetLevel()).begin();
a!= GetTree()->GetAttributeDescriptorList(GetLevel()).end();
++a)
{
UnsafeSetAttribute( a->GetKey(), "" );
}
}


| bool creaImageIO::tree::Node::Matches | ( | const AttributeMapType & | m | ) | const |
Returns true if the KEY attributes of the node match those of the map provided.
Definition at line 177 of file creaImageIOTreeNode.cpp.
References creaImageIO::tree::LevelDescriptor::GetIdentifierList(), GetLabel(), GetLevelDescriptor(), GimmickDebugMessage, and mAttributeMap.
{
GimmickDebugMessage(2,"'"<<GetLabel()<<"' matching..."<<std::endl);
const std::vector<std::string>& id
= GetLevelDescriptor().GetIdentifierList();
std::vector<std::string>::const_iterator i;
for (i = id.begin(); i != id.end(); ++i)
{
if (mAttributeMap.find(*i)->second != m.find(*i)->second )
{
GimmickDebugMessage(2,"IDENTIFIER '"<<*i<<"' values do not match"<<std::endl);
return false;
}
GimmickDebugMessage(2,"IDENTIFIER '"<<*i<<"' values match"<<std::endl);
}
return true;
}

| void creaImageIO::tree::Node::Print | ( | ) | const [virtual] |
Print the node.
Reimplemented in creaImageIO::tree::Tree.
Definition at line 197 of file creaImageIOTreeNode.cpp.
References GetChildrenList(), GetLabel(), GetLevel(), and GimmickMessage.
{
std::string mess;
for (int i = 0; i<GetLevel(); ++i) mess += " ";
mess += "|_ " + GetLabel();
GimmickMessage(1,mess<<std::endl);
ChildrenListType::const_iterator j;
for (j=GetChildrenList().begin(); j!=GetChildrenList().end(); j++)
{
(*j)->Print();
}
}

| int creaImageIO::tree::Node::RemoveChildrenFromList | ( | Node * | node | ) |
Remove the given children from the children list.
Definition at line 131 of file creaImageIOTreeNode.cpp.
References GetChildrenList().
Referenced by creaImageIO::SQLiteTreeHandler::Remove().
{
ChildrenListType::iterator i = find(GetChildrenList().begin(),
GetChildrenList().end(),
node);
if (i != GetChildrenList().end())
{
GetChildrenList().erase(i);
}
return GetChildrenList().size();
}


| void creaImageIO::tree::Node::SetAttribute | ( | const std::string & | k, | |
| const std::string & | v | |||
| ) |
Set an Attribute for a specific key.
Definition at line 161 of file creaImageIOTreeNode.cpp.
References mAttributeMap.
Referenced by creaImageIO::SQLiteTreeHandler::DBGraftToParent(), creaImageIO::SQLiteTreeHandler::DBInsert(), creaImageIO::SQLiteTreeHandler::DBSetAttribute(), and creaImageIO::TreeHandlerImageAdder::EditField().
{
AttributeMapType::iterator i = mAttributeMap.find(k);
if (i==mAttributeMap.end())
{
std::cout<<"[Gimmick!] Node::SetAttribute : no attribute with key '"
<<k<<"'"<<std::endl;
creaError( "[Gimmick!] Node::SetAttribute : no attribute with key '"
<<k<<"'");
}
i->second = v;
}

| void creaImageIO::tree::Node::SetChildrenLoaded | ( | bool | l | ) | [inline] |
Sets the node's children.
Definition at line 77 of file creaImageIOTreeNode.h.
References mChildrenLoaded.
Referenced by creaImageIO::SQLiteTreeHandler::DBCreate(), creaImageIO::SQLiteTreeHandler::DBGraftToParent(), and creaImageIO::SQLiteTreeHandler::DBLoadChildren().
{ mChildrenLoaded = l; }

| void creaImageIO::tree::Node::SetData | ( | boost::shared_ptr< NodeData > | d | ) | [inline] |
Sets the node data. Deletes existing data if any.
Definition at line 121 of file creaImageIOTreeNode.h.
References mData.
| void creaImageIO::tree::Node::SortChildren | ( | const LexicographicalComparator & | ) |
Sorts the children of the node.
| void creaImageIO::tree::Node::UnsafeSetAttribute | ( | const std::string & | k, | |
| const std::string & | v | |||
| ) | [inline] |
Set an Attribute for a specific key(unsafe mode).
Definition at line 107 of file creaImageIOTreeNode.h.
References mAttributeMap.
Referenced by creaImageIO::SQLiteTreeHandler::DBImportTreeDescription(), creaImageIO::SQLiteTreeHandler::DBLoadChildren(), InitializeAttributeMap(), and Node().
{ mAttributeMap[k] = v; }

The map of attributes.
Definition at line 139 of file creaImageIOTreeNode.h.
Referenced by GetAttribute(), GetAttributeMap(), GetLabel(), Matches(), SetAttribute(), and UnsafeSetAttribute().
The list of children.
Definition at line 137 of file creaImageIOTreeNode.h.
Referenced by GetChildrenList(), and GetNumberOfChildren().
bool creaImageIO::tree::Node::mChildrenLoaded [private] |
Are the children loaded ?
Definition at line 143 of file creaImageIOTreeNode.h.
Referenced by GetChildrenLoaded(), and SetChildrenLoaded().
boost::shared_ptr<NodeData> creaImageIO::tree::Node::mData [private] |
Node* creaImageIO::tree::Node::mParent [private] |
The parent of the node.
Definition at line 135 of file creaImageIOTreeNode.h.
Referenced by GetLevel(), GetParent(), and GetTree().
1.7.1